第十四届全国中等职业学校“文明风采”竞赛活动赛项标准
2017-10-30 16:46:18
消息
第十四届全国中等职业学校“文明风采”竞赛活动开启啦!
为了让同学们更了解评分的规则,创作出更优异的作品,现奉上各项竞赛的赛项标准最终版解读。
征文演讲赛项评判标准

职业生涯与创新设计赛项评判标准


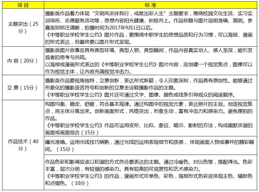
摄影与视频赛项评判标准


才艺展示类赛项评判标准




另:特色项目的评分规则已融入上述规则中,请同学们仔细查阅。
大花茜茜子
易班中职学校
易班心情: 无
还能输入140字
正在加载中,请稍等...
